Instance Verification Kit (IVK)
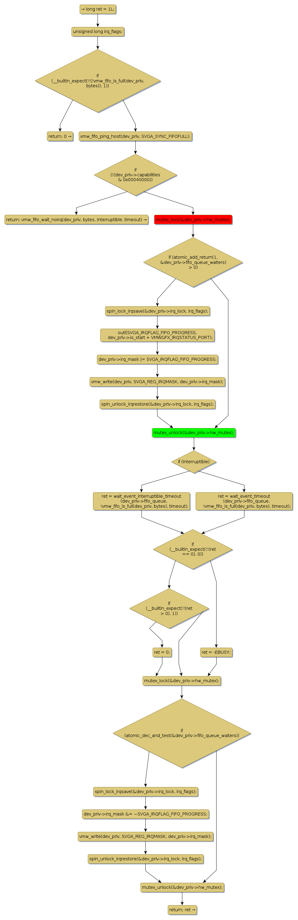
mutex lock @ [7986+32+/linux-3.19-rc1/drivers/gpu/drm/vmwgfx/vmwgfx_fifo.c]
Instance Signature: hw_mutex
|
The Matching Pair Graph:
|
|
Function Name
|
Control Flow Graph (CFG)
|
Events Flow Graph (EFG)
|
Source Correspondence
|
|
vmw_fifo_wait
|
|
|
[7585+13+/linux-3.19-rc1/drivers/gpu/drm/vmwgfx/vmwgfx_fifo.c]
|